聯系我們
-
-
北京坤標檢驗認證有限公司
業務咨詢:18101379028
總部電話:010-84631655
地址:北京市朝陽區望京園601號E座3003、3005室
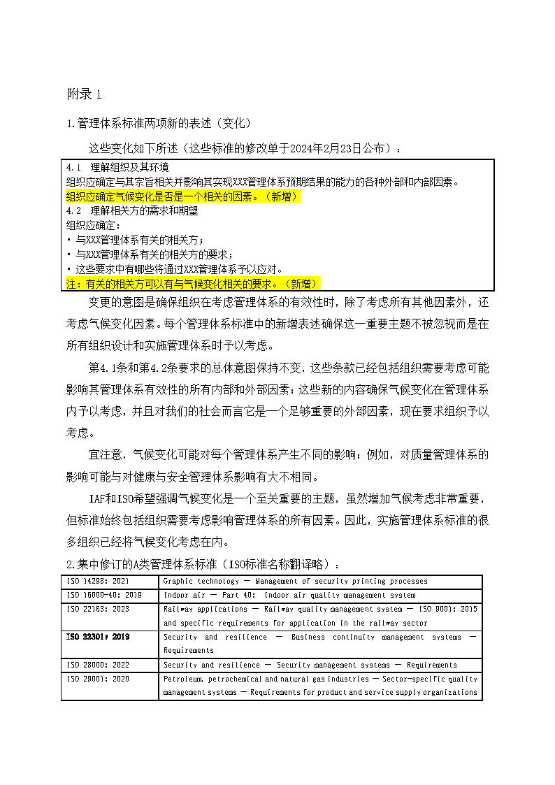
關于在管理體系標準中添加氣候變化考慮因素的通知 坤標認證[2024] 010號
作者:北京坤標認證機構 文章來源:http://www.ijsc.cn 發布日期:2024-05-10 09:38:48 瀏覽次數:0次




上一篇:沒有了
下一篇:沒有了
作者:北京坤標認證機構 文章來源:http://www.ijsc.cn 發布日期:2024-05-10 09:38:48 瀏覽次數:0次




上一篇:沒有了
下一篇:沒有了
認證咨詢熱線:18101379028
聯系人:張老師
總部電話:010-84631655 64749681
地址:北京市朝陽區望京園601號E座3003、3005室
認證業務咨詢

Copyright © 2001-2018 版權所有:北京坤標檢驗認證有限公司 京ICP備15051277號 技術支持 | 科海網絡 | 網站地圖